网站首页
扫描关注公众号
添加收藏
登录
欢迎
来到农机360网
会员中心
退出
移动客户端
扫描安装农机帮
网站导航
补贴网
资讯网
图片网
视频网
专题报道
行业数据
新观察
买整机
选配件
市场分析
自燃险
责任险
精耕杯
配洽会
农机帮
技 术
投 诉
易售宝
大田传媒|资讯中心
首页
要闻
三农
政策
补贴
分析
企业
新观察
专题
技术
人物
访谈
视频
图片
农机帮
投诉
广告
广告
当前位置:
首页
>
农机资讯网
>
补贴
>
补贴产品
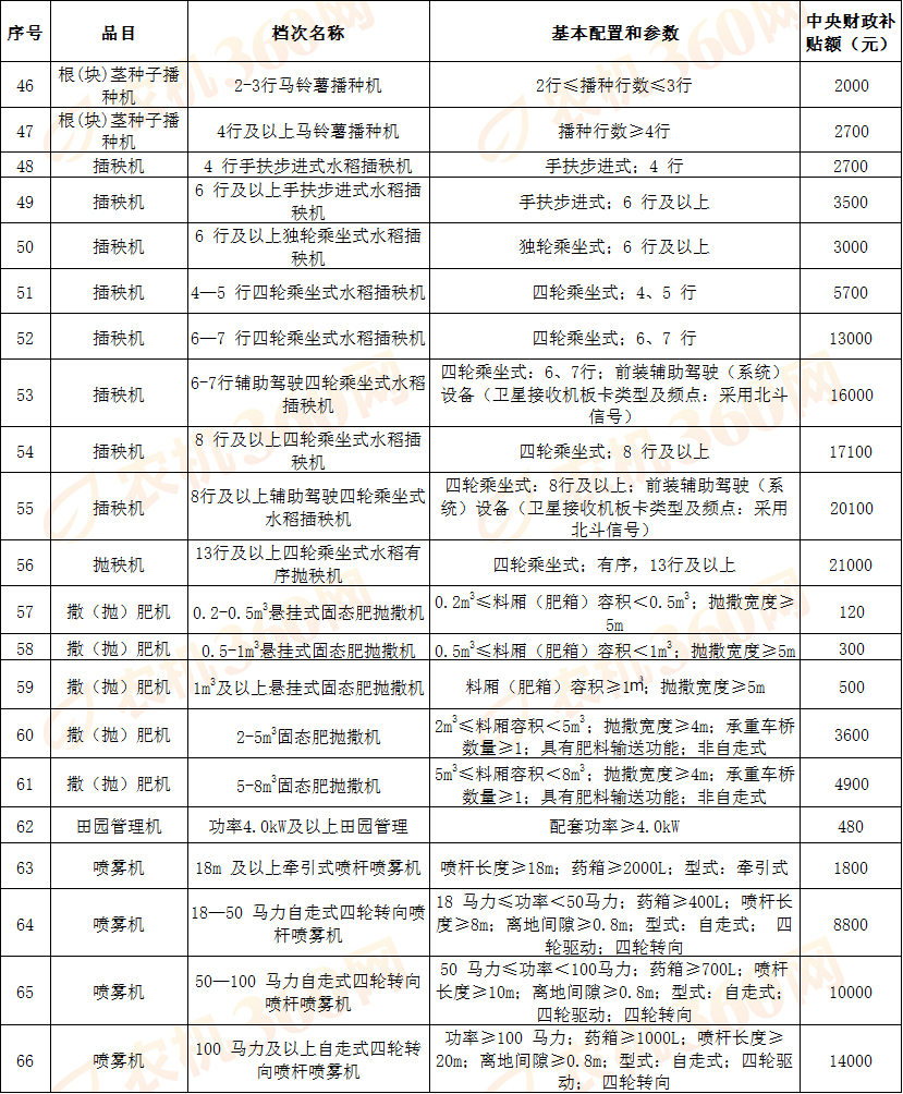
> 【目录】吉林省2024—2026年农机补贴额一览表(第一批)》公示
【目录】吉林省2024—2026年农机补贴额一览表(第一批)》公示
发布日期:2024-11-04 来源:吉林省农业农村厅
内容字号:
大
中
小
内容分页:
【1】
【2】
【3】
【4】
【5】
【6】
【7】
【8】
【9】
【10】
【11】
【12】
【13】
【14】
文章关键词:
吉林
农机
补贴
一览表
如本文内容涉及版权或真实性问题,请与本站编辑部(tougao@nongji360.com)联络。
新闻热线:010-62278600/62276900。责任编辑:孙雪珍。
相关资讯
2024-11-04
英轩YX系列拖拉机|配置升级 一机多用
2024-11-04
匠“新”呈现丨中联重科RS2004 轮式拖拉机
2024-11-04
匠“新”呈现丨中联重科RN1600轮式拖拉机
2024-11-04
【鉴定】黑龙江省拟注销4张黑龙江省农业机械推广鉴定证书的公示
2024-11-04
【目录】安徽省2024-2026年农机补贴额一览表(第一批)的公示
广告
广告
广告
头条
推荐
江西省2025年第二期农机产品公示
4月农机进出口分析:美国跌落第二,德国成最大买家
北大荒农垦对2025年第一批补贴投档信息修改完善
农机行业的下一个黄金十年,藏在这三个创新里
2025年4月农业机械进出口情况简析
新企业入行小麦收领域,能否“龙”口抢食?
商城
推荐产品
东方红LF2204拖拉机
东方红LX1204拖拉机
骏玛道MG2204轮拖
时风SF1204轮拖
经销商
报价
黑龙江农业机械有限公司
东方红LX1204轮式拖拉机
¥:18.77万
随州市奇骏农机有限公司
耕王RM904拖拉机
¥:10.95万 补贴:3.15万
哈尔滨市昌德盛经贸公司
雷沃M1654-G轮式拖拉机
¥:37.48万
洞口县万利汽车贸易公司
龙舟1GZ-230履带自走式旋耕机
¥:6.16万 补贴:1.2万
推荐视频
热点图片
雨雪冰冻防御
绿色税法
陕西2千万救灾
乡村振兴战略
巨明推出花生联合收获机
德国LEMKEN翻转犁挑战苏北重黏土
阜阳市农事生产服务现场洽谈会产品图集
中联重科:坚持创新驱动 推动农机产业走向高端
大田农社
大田传媒
大田电商
大田金融
大田保险
大田物联
大田信息
大田传媒旗下
农机360网
精耕杯
配洽会
市场研究
大田旗下网站
农机360网
农机O2O商城
普惠三农
帮助中心
帮你选购
帮你贷款
帮你维权
注册登录
关于大田
关于我们
农机生态服务
农业生态服务
会员服务
联系我们
用户指南
客服QQ
1716904881
企业邮箱
service@nongji360.com
服务热线
4008-360-128
京ICP备18042209号-7
京公网安备11010802020671号
© 2008-2022 农机360网 www.nongji360.com版权所有
版权说明
农机帮APP
农机360网
一起干小程序
易企上小程序
易售宝小程序